◎国立大学法人京都大学物品貸付要領
平成16年4月1日
財務担当理事裁定制定
(目的)
第1条 この要領は、国立大学法人京都大学固定資産管理規則(以下「固定資産管理規則」という。)第19条の規定に基づき本学における物品を学外者に貸付ける場合の事務手続を定めるものであり、法令その他規定に定めるものの他この要領の定めるところによる。
(定義)
第2条 この要領において物品とは、次の各号に掲げるものをいう。
(1) 固定資産管理規則第2条の規定する有形固定資産のうち土地、建物、構築物を除くもの
(2) 固定資産管理規則第3条に規定する少額資産
(貸付範囲)
第3条 本学の業務に支障がない限り、次の各号に掲げる者に対し貸付けることができる。
(1) 国、地方公共団体、国立大学法人及び独立行政法人
(2) 教育・研究を目的とする法人及び団体
(3) 職員の福利厚生を目的とする法人及び団体
(4) 民間企業の研究機関
2 前項の規定にかかわらず、総長が認めた場合には貸付けることができる。
(貸付手続)
第4条 物品の貸付けを受けようとする者は、原則として1か月前までに物品貸付申請書(様式1)を本学に提出しなければならない。
2 貸付料が5,000,000円未満となる場合には、貸付許可書(様式2)を発行するものとする。
3 貸付料が5,000,000円以上となる場合には、貸付けを受けようとする者と契約を締結するものとする。
(貸付期間)
第5条 物品の貸付期間は、1年を限度とする。ただし、第8条に該当する場合で、特別な事由があると認めるときは、1年を超えることができる。
2 前項ただし書き以外の場合においても必要に応じて更新することを妨げないものとし、貸付期間満了の1か月前までに、書面にて本学に申し出るものとする。
3 美術品・収蔵品の貸付期間は、前2項の規定にかかわらず原則として90日を超えることができない。
(貸付料)
第6条 物品の貸付けは、原則として、有償とする。
2 借受人は、本学が指定する銀行口座に原則として貸付開始日の3日前(ただし、土、日、「国民の祝日に関する法律」(昭和23年法律第178号)に規定する休日(以下「祝日法による休日」という。)及び12月29日から翌年の1月3日(祝日法による休日を除く。)は除く。)までに振込により納入しなければならない。
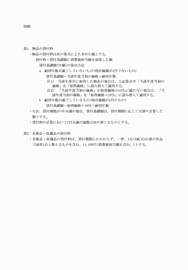
3 貸付料は別紙のとおりとする。
(貸付料の還付)
第7条 一旦納入された貸付料は、借受人自身の都合により借受けを取り止めた場合及び借受人の責に帰すべき事由により、本学が許可を変更又は取消した場合には返還しない。ただし、本学の都合により許可を変更又は取消した場合は、貸付料の全額又は一部を返還する。
(無償貸付)
第8条 次の各号に掲げる場合、当該物品を無償で貸付けることができる。
(1) 教育・研究に供することを目的として第3条第1項第1号に該当する者に貸付ける場合
(2) 第3条第1項第3号に該当する者に貸付ける場合
(3) 本学の職員と共同で研究を行う場合
(4) 国及び地方公共団体が実施する補助事業の趣旨及び目的に沿って貸付ける場合
(5) その他総長が認めた場合
(貸付物品の亡失又は損傷)
第9条 借受人は貸付物品を亡失し、又は損傷した場合はその損害を弁償しなければならない。ただし、総長がやむを得ない事情があると認めた場合はこの限りでない。
(貸付条件)
第10条 物品を貸付ける場合には、次の各号に掲げる条件を付さなければならない。
(1) 借受人は、物品の引渡し、維持、修理及び返納に要する費用を負担すること。
(2) 借受人は、物品を善良な管理者の注意をもって管理すること。
(3) 借受人は、許可の取消し若しくは変更が行われた場合又は使用期間が満了した場合において、物品に投じた修繕費等の必要経費及びその他の費用を請求しないこと。
(4) 借受人は、物品を転貸し、又は担保に供しないこと。
(5) 借受人は、物品を貸付目的以外に使用しないこと。
(6) 借受人は、物品の使用場所が指定された場合には、指定された場所以外で使用しないこと。
(7) 借受人は、物品の貸付期間満了の日までに、指定の場所に返納すること。
(8) 借受人が、貸付条件に違反したとき又は本学において貸付物品を必要としたときは、速やかに返納すること。
(9) 借受人は、物品を亡失又は損傷したときは、直ちに詳細な報告書を総長に提出しその指示に従うとともに、その原因が天災、火災又は盗難にかかるものであるときは、亡失又は損傷の事実又は理由を証する関係官公署の発行する証明書を添付すること。
(10) 借受人は、物品を亡失又は損傷したときは、相当の弁償をすること。
(11) 総長は、貸付物品について随時に実地調査し、若しくは所要の報告を求め、又は当該物品の維持、管理及び返納に関して必要な指示をすることができること。
(12) 借受人は、物品を借受けたときは、直ちに借受書を提出すること。
(13) 借受人は、物品の写真撮影及び複製をしてはならない。ただし、総長が特に認めた場合はこの限りでない。
2 総長は、借受人に対し本学を受取人とする損害保険契約を締結させること、その他必要と認められる条件を付することができる。
(要領の変更)
第11条 財務担当理事は、以下の場合に借受人の同意を得ることなくこの要領を変更できるものとする。
(1) 要領の変更が、借受人の一般の利益に適合するとき。
(2) 要領の変更が、契約をした目的に反せず、かつ、施設管理上の必要性その他の変更に係る事情に照らして合理的なものであるとき。
2 前項による要領の変更にあたり、要領の変更をする旨及び変更後の要領の内容並びにその効力発生日を、効力発生日までに本学ホームページへの掲示又は電子メールによる通知その他の適切な方法により、借受人に周知するものとする。
附則
この要領は、平成16年4月1日から施行する。
附則
この要領は、平成26年4月1日から施行する。
附則
この要領は、平成29年3月1日から施行する。ただし、改正後の第6条の規定は、この要領の施行日以後に貸付の許可を受けた者から適用し、同日前に貸付の許可を受けたものについては、なお従前の例による。
〔中間の改正要領の附則は、省略した。〕
附則
この要領は、令和3年4月1日から施行する。




