形質転換活性を欠損したMycによるリプログラミング促進効果-L-Mycを用いた効率的なiPS細胞の樹立-

形質転換活性を欠損したMycによるリプログラミング促進効果-L-Mycを用いた効率的なiPS細胞の樹立-

2010年7月27日


中川講師

 中川誠人 iPS細胞研究所講師らの研究グループの研究成果が、米国科学アカデミー紀要「Proceedings of the National Academy of Sciences」(オンライン版)に掲載されました。

  • 論文名
    "Promotion of Direct Reprogramming by Transformation-deficient Myc"
    「形質転換活性を欠損したMycによるリプログラミング促進効果」
    Masato Nakagawa, Nanako Takizawa, Megumi Narita, Tomoko Ichisaka and Shinya Yamanaka.

<ポイント>

  • L-Myc遺伝子はヒトおよびマウスiPS細胞の作製効率の向上に有用である。
  • L-Myc遺伝子の利用により、c-Myc遺伝子で示された腫瘍形成がほとんど見られなくなる。
  • Oct3/4、Klf4、L-Mycの3因子で、マウスiPS細胞の作製が可能である。
  • 線維芽細胞などで高発現している遺伝子のMycによる発現抑制が初期化に重要である。

要旨

 iPS細胞(人工多能性幹細胞)は、マウスやヒトの線維芽細胞にOct3/4、Sox2、Klf4といった三つの転写因子を導入することで作製できることが示されています。がんの原因遺伝子として知られるc-Mycは、iPS細胞の樹立効率の促進に寄与するだけでなく、腫瘍形成に働くことがiPS細胞由来のキメラマウスの実験結果から示されています。

 中川誠人 iPS細胞研究所講師と山中伸弥 物質-細胞統合システム拠点教授/iPS細胞研究所長らの研究グループは、MycファミリーによるiPS細胞誘導のメカニズムを詳細に解析し、MycファミリーのひとつであるL-Mycが、c-Mycよりも効率よくiPS細胞を誘導することを見出しました。また、キメラマウスを用いた実験において、L-Mycを用いて作製したiPS細胞由来のキメラマウスではほとんど腫瘍形成が起こらないことを見いだしました。また、L-Mycを用いて作製した iPS細胞の生殖系列への寄与率は、c-Mycを用いて作製した iPS細胞と同様に良いことも明らかにしました。

 この研究成果により、Mycファミリーは形質転換初期化に関して異なる機能を持っていることが示唆されました。また、効率の良いiPS細胞の誘導および低い腫瘍原性から、iPS細胞技術を臨床応用に用いる際にL-Mycの使用が有用であると考えます。

研究の背景

 iPS細胞は、山中教授らの研究グループがマウスの線維芽細胞に4因子(Oct3/4、Sox2、Klf4、c-Myc)をレトロウイルスベクターで導入することにより、世界で初めて樹立され、2006年に発表されました。iPS細胞は、ES細胞(胚性幹細胞)に似た形態、遺伝子発現様式をもち、また、高い増殖能と様々な組織の細胞に分化できる多能性を併せ持つ細胞です。さらに、マウスiPS細胞を胚盤胞に導入すれば、キメラマウスが作製でき、生殖系列の細胞に分化することも確認されています。しかし、マウスiPS 細胞から作製したキメラマウスやその子孫では、導入されたc-Myc遺伝子の再活性化などが原因となって腫瘍を発症することも確認されています。またその後、iPS細胞の作製効率が低下するもののc-Myc を除く3因子(Oct3/4, Sox2, Klf4 )だけで成体マウス由来細胞やヒト成人皮膚細胞からiPS細胞を作製でき、このマウスiPS細胞を用いて作製したキメラマウスでは腫瘍形成率が低下することも観察されています。このような結果から、c-MycはiPS細胞の作製と腫瘍形成に関わり、iPS細胞の作製において“両刃の剣”の特性を有する遺伝子として働くことが分かってきていました。

 Mycには、c-Myc、L-Myc、N-Mycというファミリー遺伝子が知られており、L-Myc は、c-MycやN-MycよりもN末端のアミノ酸配列が短く、培養細胞での形質転換活性が低いといった特徴が知られていました。本研究では、Mycファミリーに注目し、iPS細胞作製に及ぼす影響について詳細に検討しています。

研究成果

(1)L-Myc遺伝子はヒトiPS細胞の作製効率の向上に有用である

 ヒトiPS細胞の作製の際に、Oct3/4、Sox2,、Klf4の3因子とc-Myc、L-Myc、N-Mycのいずれかの組み合わせによる4因子での遺伝子導入方法と、Oct3/4、Sox2、Klf4だけのMycを使わない3因子での遺伝子導入方法を用いて作製効率を比較しました。その結果、培養開始後3週間後に作製されたiPS細胞のコロニー数は、L-Myc遺伝子を含めた4因子を用いる方法が一番多いことが示されました。さらに詳細な解析により、N-Mycとc-Mycを用いて作製されたコロニーには、比較対象となるヒトES細胞のような扁平なものの割合が低く、形態的に不完全なiPS細胞のコロニーが多いことが見出されました。一方、L-Mycを用いた場合やMyc遺伝子を用いない3因子で作製した方法では、ヒトES細胞のような扁平なコロニーの割合が高いことが観察されました。さらにL-Mycを用いて作製したiPS細胞の特性解析を行ったところ、Tra-1-60、Tra-1-81、SSEA-3、Oct3/4といった多能性を示す遺伝子の発現が観察できました。また、一般的なES細胞の分化誘導研究で用いられる胚様体形成による試験管内分化誘導や免疫不全マウスへの注入を行ったところ、形成された奇形腫の中に三胚葉(内胚葉、中胚葉、外胚葉)への分化が確認できました。また、染色体の核型解析でも正常であることが見出されています。これらの結果から、L-Mycはc-MycよりもヒトiPS細胞の作製効率を向上することが示されました。

(2)L-Myc遺伝子はマウスiPS細胞の初期化を促進する

 次に、Nanog遺伝子のGFP発現レポーターが導入されたマウス線維芽細胞に、(1)の実験と同様に、Oct3/4、Sox2、Klf4の3因子とc-Myc、L-Myc、N-Mycのいずれかの組み合わせによる4因子とMycを使わない3因子(Oct3/4、Sox2、Klf4)での遺伝子導入方法とを用いてiPS細胞を作製し、出現したGFP陽性のiPS細胞コロニー数を測定しました。GFP活性を有し緑色に光るコロニーの細胞では、未分化細胞で働くNanog遺伝子が働いていることを示しており、iPS細胞が作製できたことを示す指標になります。一方、GFP活性が無く緑色に光らないコロニーは初期化が不十分な細胞と言えます。

 今回の実験結果では、Oct3/4, Sox2, Klf4, の3因子に比べてc-Myc、L-Myc、N-Mycのいずれかの組み合わせによる4因子を用いる方法において、iPS細胞のコロニーの数が増加することが示されました。特にc-Mycを用いる場合に一番多くのiPS細胞のコロニーが多く観察できました。しかしながら、総コロニー数に対するiPS細胞のコロニー数の割合を比較すると、Mycを用いない3因子を用いる方法とL-Mycを用いた場合で、iPS細胞のコロニーの割合が高いことが示されました。これらの結果から、L-Mycはc-Myc と比較して細胞の初期化を促進する働きがあると考えられます。さらにL-Mycを用いて作製したiPS細胞の詳細な解析を行ったところ、Nanog、Rex1、ECAT1、ESG1といった多能性を示す遺伝子の発現が観察できました。また、一般的にマウスES細胞の分化誘導研究で用いられる免疫不全マウスの皮下への細胞注入を行ったところ、内胚葉、中胚葉、外胚葉への分化が確認できました。さらにL-Mycを用いて作製したiPS細胞を胚盤胞に注入して、キメラマウスを作製した結果、c-Mycを用いて作製したiPS細胞と同様に生殖細胞への寄与率が高いことも示されました。これらの結果から、L-Mycを用いて作製したマウスiPS細胞はマウスES細胞と同等の性質を有することが示されました。

    

  1. 図2.L-Mycを用いたマウスiPS細胞の樹立
    A:Mycファミリーの有無によるマウスiPS細胞のコロニー数
    B:総コロニー数に対するiPS細胞の割合

(3)L-Myc遺伝子の利用により、c-Myc遺伝子で示された腫瘍形成がほとんど認められなくなる

 我々はこれまでに、c-Mycを用いて作製したiPS細胞から作製したキメラマウスやその子孫では、Oct3/4, Sox2, Klf4の3因子で作製したiPS細胞と比べて、腫瘍形成能や死亡率が高いことを示してきました。本研究において、L-Mycを用いて作製したiPS細胞を用いて作製したキメラマウスの生存率や腫瘍形成率について2年間観察したところ、c-Mycを用いた場合に比べて腫瘍形成がほとんど認められず、予後がよいことが分かりました。また、Mycを用いないOct3/4、Sox2、Klf4の3因子を用いた場合とL-Mycを用いて4因子で作製したiPS細胞を用いたキメラマウスや子孫を生後1年で比較したところ、死亡率が少し高かったものの、腫瘍形成に違いは見られませんでした。死亡原因についての詳細な検討が必要なものの、これらの結果は、弱いながらもL-Mycが有している形質転換活性が反映された結果であることが推察されます。

 図3.L-Myc iPS細胞を用いて作製したキメラマウスの解析
A:生殖細胞系列への寄与率に及ぼすMycの違い
B(上):iPS細胞作製時のMycの違いや有無による死亡率
B(下):死亡個体における腫瘍形成率


 

(4)Oct3/4, Klf4, L-Mycの3因子で、マウスiPS細胞の作製が可能である

 Oct3/4、Sox2、Klf4, L-Mycの4因子のうち、Sox2を除いた3因子を用いてNanog遺伝子のGFP発現レポーターが導入されたマウス線維芽細胞からマウスiPS細胞作製を試みたところ、iPS細胞のコロニーを16個得ることができました。その一方、L-Mycを除いたOct3/4とKlf4の2因子だけや、c-Myc、Oct3/4、Klf4の3因子ではiPS細胞のコロニーは得られませんでした。これらの16個のコロニーを単離し、15個のiPS細胞株が得られました。このSox2を用いないOct3/4、Klf4、L-Mycの3因子で作製したiPS細胞を詳細に解析したところ、Nanog、Rex1、ECAT1といったマウスES細胞に発現する多能性を示す遺伝子の発現が観察できました。また、内胚葉、中胚葉、外胚葉への分化が確認できました。さらには、キメラマウスの形成実験も行い、生殖細胞への寄与も確認されました。これらの結果から、Sox2マイナスL-Myc iPS細胞も、マウスES細胞と同等の性質を有することが示されました。

(5)Mycは線維芽細胞で高発現している遺伝子の発現抑制に働く

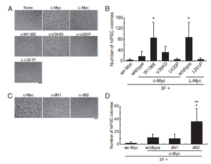
 さらに、Mycが及ぼすiPS細胞の作製と腫瘍形成との相関について詳細な検討を進めました。Mycファミリーは形質転換活性を有しており、マウスNIH 3T3細胞に発現させると細胞の形態変化や細胞死を誘導します(=形質転換活性)。c-Mycは強い形質転換活性を持っており、L-Mycはその活性が弱いことを確認しました。また、c-Mycの形質転換活性を欠損するような点変異を導入したc-Myc変異体(W136E)はNIH 3T3細胞において形質転換活性がほとんどないことも確認しました。これらを用いてヒトiPS細胞の樹立を行った結果、形質転換活性を欠損したc-Myc-W136EがL-Mycと同様に効率よくヒトiPS細胞を誘導することを見いだしました。つまり、c-Myc-W136EはL-Mycと同じ機能を持つと考えられます。

 次に、Mycファミリーによる遺伝子発現の変化を調べるためにc-Myc、c-Myc-W136E、およびL-Mycを用いたDNAマイクロアレイによる遺伝子発現解析を行いました。その結果から、c-MycとL-Mycおよびc-Myc-W136Eが共通に関わる遺伝子群とそれぞれが独自に関わる遺伝子群の存在が示唆されました。またMycの腫瘍形成との関わりが強い遺伝子群は、膀胱がんや鼻咽腔がんやヒトES細胞で共通に比較的高発現している遺伝子であることが示されました。さらには、Mycが線維芽細胞に高発現する遺伝子の発現制御に抑制的に働いていることも示唆され、L-Mycおよびc-Myc-W136Eの方がc-Mycよりこの働きがより強いことが示されました。この抑制的作用がiPS細胞誘導に積極的に働くのではないかと推察されます。

    

  1. 図4.形質転換を抑制したMyc変異体を用いたiPS細胞の樹立
    A:NIH 3T3細胞の形質転換に及ぼすMyc変異体の影響の比較
    B:Myc変異体を用いたヒトiPS細胞の作製効率の比較
    C:N末端を変異させたc-Myc変異体を用いたNIH 3T3細胞の形質転換の比較
    D:N末端を変異させたc-Myc変異体を用いたヒトiPS細胞の作製効率の比較

    

  1. 図5.Mycタンパクによる遺伝子調節
    A:サブグループ遺伝子を用いた比較解析
    B:Mycによって調節される遺伝子の比較

    

  1. 図5.Mycによる遺伝子発現の比較
    C:がん細胞、正常線維芽細胞、iPS細胞、ES細胞における遺伝子発現の比較

今後の展開

 本研究では、iPS細胞の樹立に及ぼすMycファミリー(c-Myc、L-Myc、N-Myc)の影響について詳細に解析しました。その結果、Mycファミリーは細胞の形質転換や初期化に関して異なる機能を持っていることが示唆されました。その中でも特にL-Mycは、ヒトiPS細胞の樹立を促進し、さらには腫瘍原性が低いことを見出しました。これらの結果から、臨床応用に用いるiPS細胞を作製する際には、L-Mycや腫瘍原性を低下させたc-Mycの変異型(W136E)の利用が有効と考えられます。

本研究への支援

本研究は、下記機関より資金的支援を受け実施されました。

  • 独立行政法人医薬基盤研究所(NIBIO)「保健医療分野における基礎研究推進事業」
  • 文部科学省(MEXT)「再生医療の実現化プロジェクト」
  • 内閣府「最先端研究開発支援プログラム」
  • 独立行政法人日本学術振興会「科学研究費補助金」

 

関連リンク

 

  • 朝日新聞(7月27日 28面)、京都新聞(7月27日 28面)、産経新聞(7月27日 22面)、中日新聞(7月27日 3面)、日刊工業新聞(7月27日 28面)、日本経済新聞(7月27日 38面)、毎日新聞(7月27日 2面)および読売新聞(7月27日 31面)に掲載されました。