Skip to main content
Kyoto University
Kyoto University

グローバルナビゲーション(英語)

  • About
    • Message from the President
    • Operations and future plans
    • History
    • Facts and Figures
    • Awards and honors
    • University profile
    • Living in Kyoto
    • Public relations
    • Employment
    • Human rights
    • Gender equality
    • Health, safety, and environment
    • Kyoto University from a Global Perspective
  • Research & Collaborate
    • Research news and departments
    • Policies
    • Collaboration
    • Research support and scholarships
    • Careers
    • Visa/Housing/Daily Life
    • About
    • Research compliance & ethics
  • Study at KyotoU
    • Education and admissions
    • Career paths
    • Visa/tuition/scholarships/housing
    • University facilities
    • FAQ
  • Global KyotoU
    • International strategy
    • Global profile
    • Global partners
    • International risk & crisis management
    • Global University Social Responsibility
    • KyotoU International Concierge and information resources

ヘッダー プライマリーリンク(英語)

  • Current Students & Staff
  • Alumni

ヘッダー セカンダリーリンク(日本語以外)

  • Events
  • Directions
  • Contact
Make a gift
  • 日本語 ホーム
  • English Home
  • 中文简体 首页
  • 中文繁体 首頁
  • 한국어 홈페이지
Breadcrumb
  1. Home
  2. About
  3. University profile
  4. Management/Operational Structure and Organization
  5. Organizational chart
  6. Previous charts
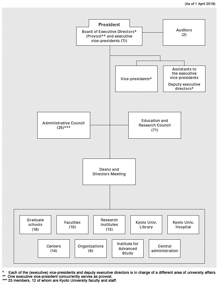
  7. FY2019

FY2019

サイドメニュー(英語)

  • Message from the President
  • Operations and future plans
  • History
  • Facts and Figures
  • Awards and honors
  • University profile
    • Mission Statement
    • Executive Officers
    • Deans and Directors
    • Management/Operational Structure and Organization
      • Operations Development Organization and Central Administration
      • Organizational chart
        • Previous charts
    • Campuses
    • Faculties, Graduate Schools, Research Institutes, and other centers
    • Links to department and research institute websites
    • Facilities
    • School emblems
    • Campus environment
    • Disclosure of information (Requesting disclosure of retained personal information)
  • Living in Kyoto
  • Public relations
  • Employment
  • Human rights
  • Gender equality
  • Health, safety, and environment
  • Kyoto University from a Global Perspective

  • FY2018
  • FY2017
  • FY2016
  • FY2015
  • FY2014
  • FY2011-2013
  • FY2010
  • FY2008-2009
  • FY2005-2007
  • FY2004
  • Facebook
  • X
  • YouTube
  • Instagram
  • Social media directory
Kyoto University

〒606-8501 Yoshida-honmachi, Sakyo-ku, Kyoto-shi, Kyoto JAPAN

Tel: 075-753-7531

フッター プライマリーリンク

  • Publications
  • Careers
  • Directions

フッター セカンダリーリンク

  • Site map
  • Privacy policy
  • Site Policy

フッター スペシャルリンク

  • Safety Confirmation System
  • Staff portal (in Japanese)

Copyright © Kyoto University. All Rights Reserved.

Scroll to top